Product Summary
The IR2136STRPBF is a high voltage, high speed power MOSFET and IGBT driver with three independent high and low side referenced output channels for 3-phase applications. Proprietary HVIC technology enables ruggedized monolithic construction. Logic inputs are compatible with CMOS or LSTTL outputs, down to 3.3 V logic. A current trip function which terminates all six outputs can be derived from an external current sense resistor.
Parametrics
IR2136STRPBF absolute maximum ratings: (1)VS High side offset voltage :VB 1,2,3 - 25 to VB 1,2,3 + 0.3V; (2)VB High side floating supply voltage: -0.3 to 625V; (3)VHO High side floating output voltage: VS1,2,3 - 0.3 to VB 1,2,3 + 0.3V; (4)VCC Low side and logic fixed supply voltage: -0.3 to 25V; (5)VSS Logic ground: VCC - 25 to VCC + 0.3V; (6)VLO1,2,3 Low side output voltage: -0.3 to VCC + 0.3V; (7)VIN Input voltage LIN, HIN, ITRIP, EN: VSS -0.3 to Lower of (VSS + 15) or VCC + 0.3); (8)VRCIN RCIN input voltage: VSS -0.3 to VCC + 0.3V; (9)VFLT FAULT output voltage: VSS -0.3 to VCC + 0.3 V; (10)dV/dt Allowable offset voltage slew rate: 50 V/ns; (11)TJ Junction temperature: 150℃; (12)TS Storage temperature: -55 to 150℃; (13)TL Lead temperature (soldering, 10 seconds): 300℃.
Features
IR2136STRPBF features: (1)Floating channel designed for bootstrap operation ; (2)Fully operational to +600 V; (3)Tolerant to negative transient voltage, dV/dt immune; (4)Gate drive supply range from 10 V to 20 V (IR2136/ IR21368), 11.5 V to 20 V (IR21362D), or 12 V to 20 V (IR21363/IR21365/IR21366/IR21367) ; (5)Undervoltage lockout for all channels; (6)Over-current shutdown turns off all six drivers; (7)Independent 3 half-bridge drivers; (8)Matched propagation delay for all channels; (9)Cross-conduction prevention logic; (10)Low side output out of phase with inputs. High side outputs out of phase (IR213(6,63, 65, 66, 67, 68)), or in phase (IR21362) with inputs ; (11)3.3 V logic compatible; (12)Lower di/dt gate drive for better noise immunity; (13)Externally programmable delay for automatic fault clear; (14)All parts are LEAD-FREE.
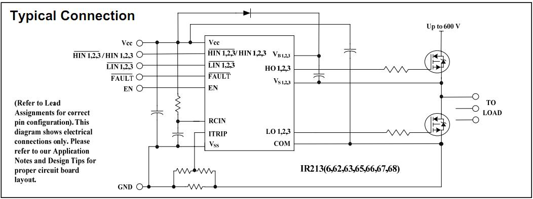
Diagrams

| Image | Part No | Mfg | Description | ![]() |
Pricing (USD) |
Quantity | ||||||||||||
|---|---|---|---|---|---|---|---|---|---|---|---|---|---|---|---|---|---|---|
![]() |
![]() IR2136STRPBF |
![]() International Rectifier |
![]() Power Driver ICs 3Phs Drvr Sft Trn On Invrt 200ns |
![]() Data Sheet |
![]()
|
|
||||||||||||
| Image | Part No | Mfg | Description | ![]() |
Pricing (USD) |
Quantity | ||||||||||||
![]() |
![]() IR2101 |
![]() |
![]() IC DRIVER HIGH/LOW SIDE 8-DIP |
![]() Data Sheet |
![]() Negotiable |
|
||||||||||||
![]() |
![]() IR2101(S) |
![]() Other |
![]() |
![]() Data Sheet |
![]() Negotiable |
|
||||||||||||
![]() |
![]() IR21014 |
![]() International Rectifier |
![]() IC DRIVER HIGH/LOW SIDE 14-DIP |
![]() Data Sheet |
![]() Negotiable |
|
||||||||||||
![]() |
![]() IR21014S |
![]() International Rectifier |
![]() IC DRIVER HIGH/LOW SIDE 14-SOIC |
![]() Data Sheet |
![]() Negotiable |
|
||||||||||||
![]() |
![]() IR2101PBF |
![]() International Rectifier |
![]() Power Driver ICs |
![]() Data Sheet |
![]()
|
|
||||||||||||
![]() |
![]() IR2101S |
![]() |
![]() IC DRIVER HIGH/LOW SIDE 8-SOIC |
![]() Data Sheet |
![]() Negotiable |
|
||||||||||||
(China (Mainland))












